
专业解读 01
(1)图书馆学
图书馆学专业是以图书馆和信息资源管理为研究对象专业学科,集图书馆学、情报学、管理学、信息科学于一体的一门交叉性学科。
作为西部最早招收图书馆学(1983年开始招生)和硕士生(2003年开始招生)的西北大学图书馆学学位点,目前拥有图书馆学本、硕层次的学位教学体系。
(2)档案学
档案学专业是以档案记录信息管理为研究对象的专业学科,集信息科学、管理学、行政学、秘书学于一体的门交叉性学科。
西北大学档案学专业本科始创于1985年,硕士生2012年开始招收硕士生,是西北地区唯一同时具有档案学本科和硕士招生层次的学位点。
两个专业在招生时,采取大类(图书馆学与档案学类)招生的方式,大一在一起不分专业合班上课,从大二开始根据志愿分专业授课。
人才培养目标 02
(1)图书馆学专业
本专业培养具备图书馆学及信息资源管理专业知识,掌握现代信息处理技术,从事图书馆信息管理与服务、网络资源管理、数据开发与利用的复合型、实用型高级人才。
(2)档案学专业
本专业培养具备档案管理和信息资源管理知识,掌握现代信息管理技术,拥有熟练的办公事务管理技能,能够在政府信息部门、国家各级档案馆、大型企事业单位从事档案管理、信息分析与开发、现代文秘与行政管理、文献修复与保护等工作的复合型管理人才。
课程设置 03
(1)图书馆学专业
图书馆学基础、信息管理概论、信息组织、信息描述、图书馆管理、信息检索、图书馆计算机应用系统、数字图书馆原理与技术、XML基础、信息计量学、JAVA程序设计、信息分析与预测、信息资源建设、信息经济学、咨询与决策、数据库管理等。
(2)档案学专业
档案学概论、信息管理概论、文书学、档案管理学、科技档案管理、管理学原理、公文写作、档案保护技术、电子文件管理、中国档案史、管理信息系统、JAVA程序设计、数据库管理、档案信息资源开发与利用等。
目前本系拥有15位专业教师,其中教授4位、副教授5位、讲师6位。拥有博士学位的老师10人,硕导9人。近五年主持国家级项目7项,省部级项目8项;主编或独著学术著作8部,参编4部;发表SCI及CSSCI论文120多篇。多名教授任中国图书馆学会理事、中国档案学会理事等职,在档案学、图书馆学领域,形成一定的影响力。
就业情况 05
图书馆学和档案学毕业生主要分布于高校、事业单位、企业、政府机关。如西北工业大学、西安电子科技大学、西安交通大学、西北大学等高校;航天504研究所、航天067基地、西安航空631研究所、陕西重型机械研究院等大型科研研究院所,西安飞机制造公司、陕西金融控股公司、恒大实业、比亚迪、中兴等大型企业;陕西省档案局、西安市市政管理局、陕西省财政厅、陕西省国土资源管理局等政府部门。
主要从事信息管理、档案管理、行政务管理、人力资源管理等工作。
两个专业近年来的就业率均在80%以上,其中2018年档案学专业的就业率为97.37%,为全院最高。
自1985年以来,两个专业培养了近2000名本科生,已经毕业的硕士生53人,在读的硕士生17人。近年来,每年都有5-6名被保养至中国人民大学、武汉大学、南开大学、中科院大学、中山大学等学校读研,每年都有多名学生考上各高校读研。

❖ 本系教师近年来主持的国家级研究项目

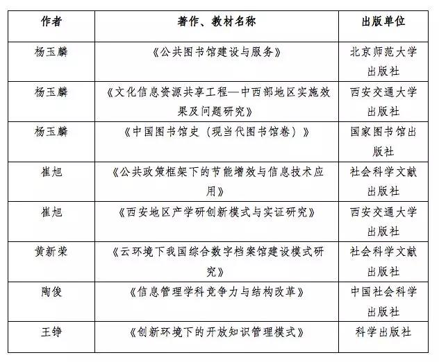
❖ 本系教师近年来出版的学术著作


学生专业课堂汇报 档案学专业在实习


外教在给学生做学术报告 档案学专业学生参观陕西省档案馆


档案学专业学生获得全国文科计算机比赛二等奖 2013级档案学专业学生毕业汇报演出

老师和毕业研究生合影

2000级档案学专业毕业合影

举办学术论坛合影

2016届本科图书馆学专业毕业合影

充满活力的毕业生
图书馆学与档案学专业全体老师欢迎您!办学地点:陕西省西安市